问题5203--儒略日

5203: 儒略日

[命题人 : ]
时间限制 : 4.000 sec  内存限制 : 256 MiB

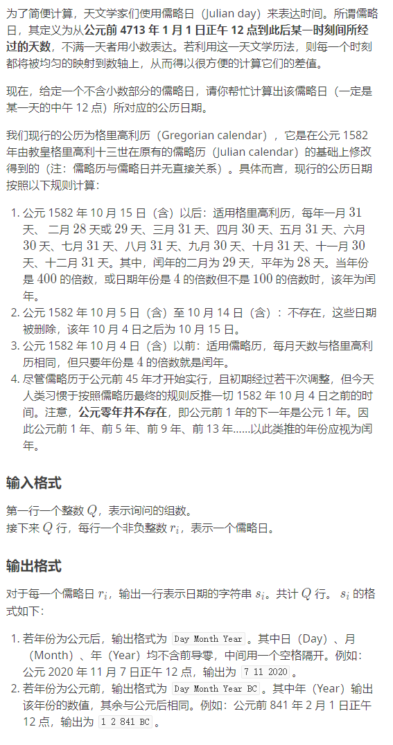
题目描述

样例输入 复制

3
10
100
1000

样例输出 复制

11 1 4713 BC
10 4 4713 BC
27 9 4711 BC

提示

3
2000000
3000000
4000000
-------------
14 9 763
15 8 3501
12 7 6239

样例3

来源/分类