Toggle navigation
卓杜威编程
首页
题库
状态
初赛题库
等考测评
一级测评
二级测评
三级测评
四级测评
五级测评
六级测评
七级测评
八级测评
专题
真题
普及组第一轮真题
提高组第一轮真题
普及组真题
提高组真题
NOIP
USACO青铜
USACO白银
USACO黄金
USACO铂金
课程中心
排名
竞赛平台
登录
任务(
0
)
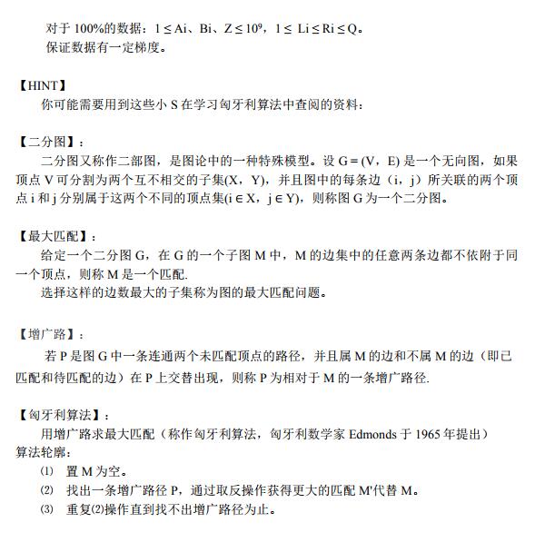
问题6323--基础匹配算法练习题
6323: 基础匹配算法练习题
[命题人 :
]
时间限制 :
10.000
sec
内存限制 :
128 MiB
去完成
解决: 1
提交量: 2
统计
露一手!
题目描述
来源/分类
BJWC2018
2018北京市信息学冬令营day2
NOIP
高级